Occupational Risk
đź§© Practice Activity: Occupational Risks for Perioperative Personnel Safety
Use the previous and next buttons to navigate through questions. Select “Check” when you feel confident in your answer. When you have completed all the questions, select the “Finish” button.
Let’s look at each more specifically along with potential ways to prevent mishaps:
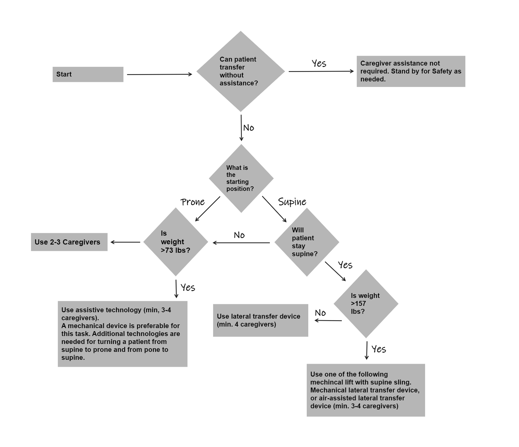
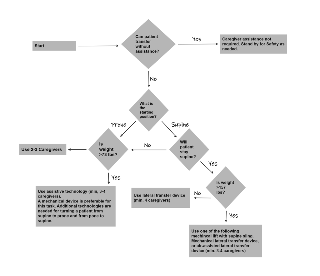
- The number of personnel to safely transfer the patient should be adequate to maintain the patient’s body alignment, support extremities, and maintain the patient’s airwayÂ
- For lateral transfers, it is important to use a lateral transfer device that extends the length of the patientÂ
- Current technologies for supine to prone include the Jackson frame and the spine tableÂ
- The destination surface should be slightly lower for all lateral patient movesÂ
- A separate algorithm for prone jackknife is not included because this is assumed to be a function of the tableÂ
- If the patient’s condition will not tolerate a lateral transfer, consider the use of a mechanical lift with a supine slingÂ
- During any patient transfer task, if any caregiver is required to lift more than 35 lbs of a patient’s weight, assistive devices should be used for the transferÂ
- While some facilities may attempt to perform a lateral transfer simultaneously with positioning the patient in a lateral position (I.e., side-lying) this is not recommended until modern technologies are availableÂ
- The assumption is that the patient will leave the operation room in the supine positionÂ
*One of the caregivers may be the anesthesia provider
From Waters T et al: AORN ergonomic tool 1: lateral transfer of a patient from a stretcher to OR bed, AORN J 93(3):334-339, 2011.
The seven ergonomic tools for safe patient handling and movement:
Preventing Injury
Perioperative units should create and implement algorithms for staff to use to ensure safe patient handling. Things to consider include:
- Type of task to be completed
- Types of equipment or assistive devices needed
- Number of caregivers needed to safely complete tasks
- Special considerations such as sling use
- The ability of the patient to assist
Specific examples include:
- Use lateral transfer devices to move patients from one surface to another when the patient is dependent on help due to sedation, anesthesia, or diagnosis.
- Consider strategies and safe movement procedures when moving and positioning a patient for surgery after induction.
- Have clear guidelines and weight limits for only one person to lift the weight of various limbs and the safe length of time the limbs can be lifted. Use assistive lifting devices or multiple personnel when needed.
- Incorporate suggestions for relief of OR staff when they must stand in one place for extended periods during surgery.
- Have clear guidelines for OR staff who are holding retractors for sustained periods of time to expose the surgical site. Consider using a self-retaining retractor as often as possible.
- When lifting and carrying supplies and equipment, use rolling carts to move heavy items and do not combine heavy instruments into rigid containers causing increased weight.
- Consider how many people are required to move equipment on wheels and what is the best location for staff to stand considering pushing and pulling while moving. This is especially important for patient hospital beds and large equipment such as travelling microscopes.
đź§© Practice Activity: Slips, Trips, and Falls
Choose one or multiple responses to answer the question. Select “Check” when you feel confident in your answer.
